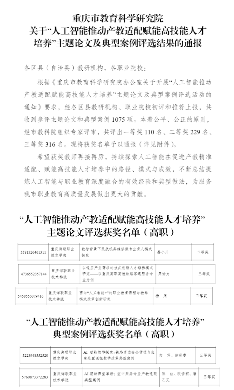
近日,由重庆市教育科学研究院组织开展的“人工智能推动产教适配赋能高技能人才培养”主题论文及典型案例评选活动结果揭晓。我校积极组织参与,在本次评选中取得了优异的成绩:主题论文荣获二等奖1项,三等奖2项,典型案例荣获三等奖2项,充分展现了我校在探索人工智能赋能职业教育、深化产教融合方面的创新实践与丰硕成果。

本次获奖成果涵盖多个专业领域,充分体现了我校在“人工智能+专业”方面的跨学科探索。这些成果聚焦AI赋能课程改革、产教适配模式创新等关键议题,生动展示了我校教师将人工智能技术创造性应用于人才培养全过程的具体思考与实践探索,既有理论深度,又具实践价值,为我校相关专业建设和教学改革提供了有益借鉴。
未来,学校将进一步总结推广优秀成果与经验,深入探索人工智能在促进产教精准适配、创新人才培养模式、提升教育教学质量中的应用,以服务产业发展为导向,推动产教适配向更精准、更智能的方向发展,积极展现海联创新实力。
